No Risk Radiology Audits
Zauron’s White Glove Quality Assessments provide clients with second reads of imaging to identify often overlooked, but clinically impactful abnormalities or chronic conditions. Zauron performs recurring assessments for myriad clients, including Astrana Health and several universities. These assessments ensure accurate diagnoses & documentation, identify potential care gaps, streamline health system reimbursements, and provide opportunities for improvement.
No installation or tech integration required. Interested in a specific abnormality? Contact us

Vertebral fracture detection
Out of 387 patients provided to Zauron by one client in the first month of its engagement, Zauron identified 52 patients with vertebral compression fractures, 44 of which were missed by the original reading radiologists. These fractures increase osteoporotic risk and will deteriorate over time without intervention.
Zauron’s detections enabled this client to provide proactive treatment to these patients and to protect revenue and to reimbursement integrity.
Report compliance
Zauron Critical Eye audits all exam reports to ensure that communication of critical abnormalities was properly performed & documented.
Non-compliant report
Compliant report
Final Signed by Dr. Clark on 4 March '24

Aortic calcification detection
Of 13,910 patients assessed by Zauron for another client, Zauron identified 1,509 patients with missed aortic calcifications. These calcifications increase the risk of myriad cardiovascular conditions such as coronary artery disease, stroke, or aortic stenosis.
Zauron’s detections enabled this client to provide proactive treatment to these patients and to protect client revenue and reimbursement integrity.
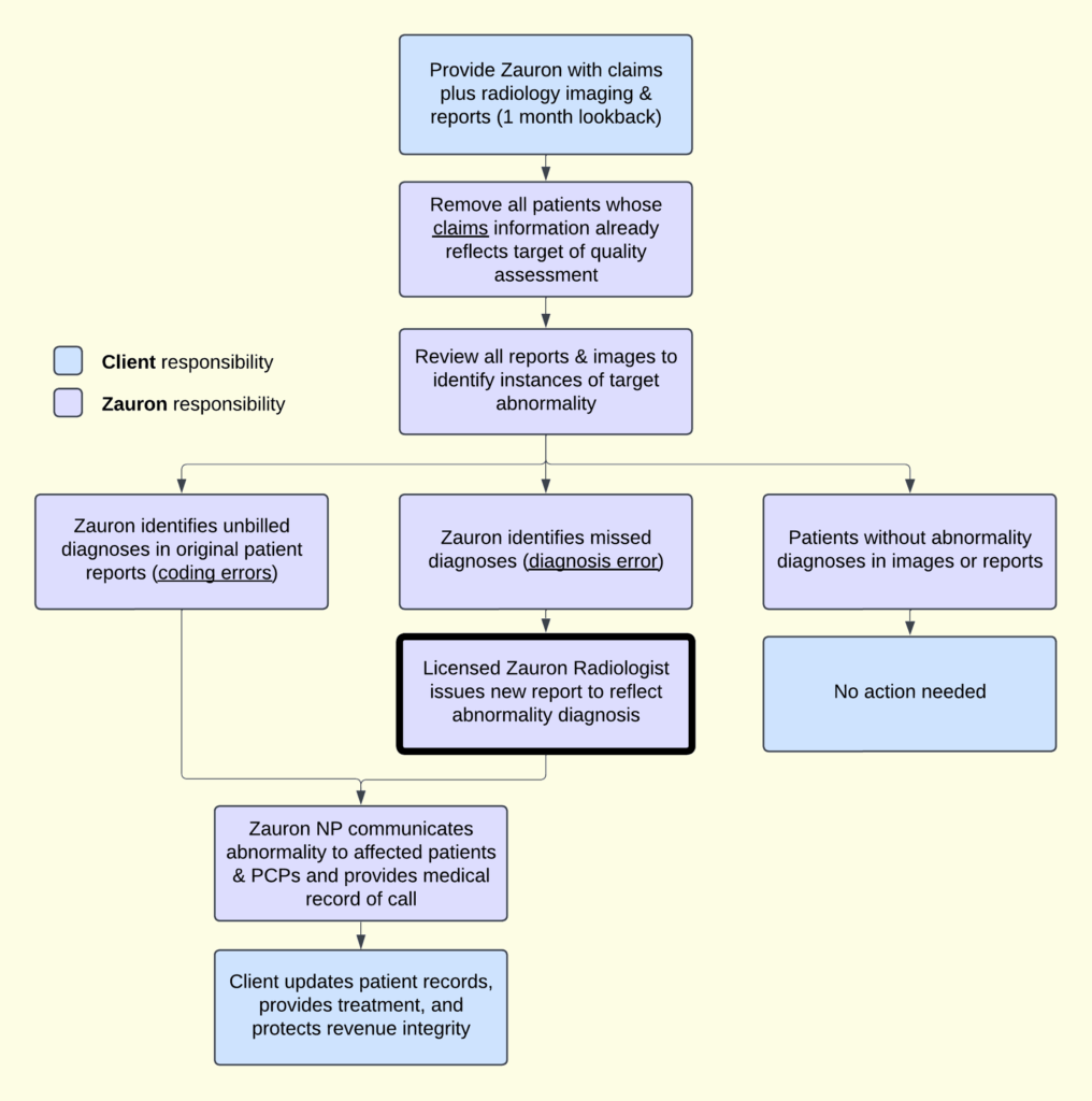
How it works
Zauron provides its client with full end to end White Glove service and includes human-in-the-loop reviews of all client images. No software installation is required. Clients only need to provide Zauron with image data, and Zauron handles everything else.
Once a client has identified a quality concern, Zauron radiologists review all exams to assess how prevalent this quality concern is. For each patient identified with a concerning abnormality, Zauron radiologists issue new reports reflecting the diagnosis of the originally missed abnormality.
Zauron’s White Glove quality offering enables clients to provide their patients with the care they need, to improve their system quality, and to protect revenue integrity.

XLAY
Radiologist report
Impression: CXR revealed suspicious pulmonary nodule in right upper lobe which warrants further investigation for potential malignancy. CT scan recommended for better characterization.
XLay simplified report
It's crucial that you continue this conversation with your doctor - please call her at 210-450-9000.
